根据工作需要,武汉市公安局硚口区分局委托湖北华夏创业管理顾问有限公司和武汉杜贝特人力资源有限公司面向社会招聘警务辅助人员86名,现将有关招聘事项公告如下:
一、招聘岗位
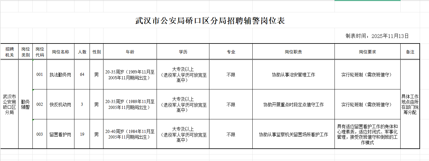
共招聘公安辅警86名,其中执法勤务岗辅警64名、快反机动岗辅警3名、留置看护岗辅警19名,具体岗位及要求见附件2。
二、招聘条件
(一)基本条件
1.具有中华人民共和国国籍;
2.拥护中国共产党的领导;
3.拥护中华人民共和国宪法,遵守国家法律法规;
4.具有良好的政治素质和道德品行;
5.具备相应学历及年龄条件(详见附件2);
6.具有能够正常履职的身体条件和心理素质;
7.具有符合岗位要求的工作能力(详见附件2);
8.符合法律法规、国家、省、市有关规定及招聘岗位要求的其他条件。
(二)有下列情形之一的不得报考
1.本人或家庭成员、主要社会关系人参加非法组织、邪教组织或者从事其他危害国家安全活动的;
2.本人家庭成员或主要社会关系人正在服刑或正在接受调查的;
3.受过刑事处罚或者涉嫌违法犯罪尚未查清的;
4.编造、散布有损国家声誉、反对党的理论和路线方针政策、违反国家法律法规信息的;
5.因吸毒、嫖娼、赌博受到处罚的;
6.被行政拘留、司法拘留的;
7.被吊销律师、公证员执业证书的;
8.被开除公职、开除军籍或者因违纪违规被辞退解聘的;
9.在职辅警、从事辅警工作合同期未满擅自离职的、离职不满2年的;
10.有较为严重个人不良信用记录的、隐瞒个人重要信息,以致招聘单位无法了解真实情况的、提供虚假报考申请材料或考试中有违规行为的;
11.现役军人、全日制高校在读的非应届毕业生;
12.公务员(含参公)和事业单位工作人员被辞退或被取消录用(聘用)未满5年的;
13.其他不适合从事辅警的情形。
三、招聘程序
坚持“公开、平等、竞争、择优”的原则,具体招聘程序如下:网上报名→资格审查→笔试→体能测评→面试→体检→考察→公示和聘用等程序。
(一)网上报名
报名时间:2025年11月19日9时至11月25日17时。
应聘人员自行下载《武汉市公安局硚口区分局辅警报名表》填写(见附件1),发送至湖北华夏创业管理顾问有限公司工作人员邮箱469690188@qq.com;武汉杜贝特人力资源有限公司工作人员邮箱554895226@ qq.com。报名提交信息必须真实、准确、完整、有效,凡弄虚作假者取消报名资格。
(二)资格审查
参加资格审查的人员需携带下列资料:
1.报名表;
2.身份证原件及复印件;
3.户口薄原件及户口薄首页,户主页和本人页复印件或户口所在地公安派出所出具的户籍证明原件及复印件;
4.毕业证和学位证原件及复印件,以及教育部学籍在线验证报告、教育部学历证书电子注册备案表和中国高等教育学位在线验证报告(从中国高等教育学生信息网http://www.chsi.com.cn下载打印);
5.个人征信报告和《信用中国》网站打印的个人信用查询结果;
6.“退役军人”须提供入伍审核材料复印件、退出现役审批材料复印件、退出现役证件原件及复印件;
7.本人近期正面免冠1寸彩色照片3张。
报名提交信息必须真实、准确、完整、有效,弄虚作假者取消报名资格。招聘人数与报名人数的比例,原则上不低于1:3。
根据公告要求和招聘岗位条件,工作人员对报考人员提交的资料进行现场审核,审核通过后发放准考证(具体发放时间根据报名截止时间另行通知)。原件审核后归还,复印件收取后不予归还。如未完整填写报名表,视为无效报名,不予受理。同等条件下退役军人优先聘用。
资料审核时间、地点另行通知。
(三)笔试
笔试采取闭卷方式进行,满分100分,考试时间为90分钟。主要考察文化基础知识、时事政治理论、法律基本常识、公安基础知识等。笔试时间和地点以派遣公司通知为准。笔试结束后,划定笔试合格分数线。
从笔试成绩达到最低合格分数线的人员中,依据成绩从高到低顺序,按计划招聘人数1:3比例确定体能测评人员。成绩出现末位并列时,末位并列考生均入围体能测评环节。人数低于上述比例的,按达到合格分数线实际人数确定。体能测评时间、地点、入围体能测评人员名单、具体要求等事宜另行公告。
(四)体能测评
体能测评包括纵跳摸高、10米×4往返跑、1000米跑三个项目,测评标准为:
1.纵跳摸高≥265厘米
2.10米×4往返跑:35周岁(含)以下≤13"4,36周岁(含)以上≤14"3
3.1000米跑:35周岁(含)以下≤4'35",36周岁(含)以上≤4'50"
年龄计算时间截止到参加体能测评当月。体能测评为达标性测评(不折算成绩),执法勤务辅警、快反机动辅警3个项目达标的视为体能测评合格;留置看护辅警3个项目中2项达标视为体能测评合格。
(五)面试
体能测试合格人员参加面试。面试主要考核应聘人员综合素质、语言表达能力、应变能力、心理素质等,满分100分(低于60分的不合格)。达到合格分数线的人员方可进入下一环节。面试时间、地点等相关事宜另行通知。
(六)综合成绩
面试结束后,按笔试成绩占50%、面试成绩占50%的比例计算综合成绩。
(七)体检
参加体检人选,根据综合成绩从高到低顺序,按计划招聘人数1:1比例确定。低于1:1的,按实际考试合格人数确定。体检工作在三级甲等医院进行,费用由参加体检人员承担。因体检不合格或自动放弃出现岗位空缺的,从本岗位考试合格人员中按照综合成绩从高到低顺序依次递补。体检项目及标准参照《公务员录用体检通用标准(试行)》及有关规定执行,包括涉毒检测项目。此外,以下项目按照《公务员录用体检特殊标准(试行)》执行:
1.色盲、文身、肢体功能障碍,不合格;
2.影响面容且难以治愈的皮肤病(如白癜风、银屑病、血管瘤、斑痣等),或者外观存在明显疾病特征(如五官畸形、不能自行矫正的斜颈、步态异常等),不合格。
(八)考察
体检合格者确定为考察对象。考察工作参照《公安机关录用人民警察政治考察工作办法》等相关规定进行,主要考察应聘人员的思想政治、道德品质、能力素质、心理素质、学习和工作表现、遵纪守法、廉洁自律以及是否需要回避等方面的情况。
(九)公示和聘用
拟聘用人员名单在“平安硚口”和派遣公司公众号进行5个工作日的公示。公示期满,对没有问题或者反映的问题不影响聘用的人员,依法建立劳动关系。
针对看护辅警岗位,另由第三方劳务派遣公司与个人签订服务期协议,未满两年离职的,由分局及第三方劳务派遣公司追究因培训、保密及相关产生的经济赔偿责任。
公示结束后,对出现岗位空缺的,可在笔试、体测、面试合格人员中按综合成绩由高到低的顺序依次递补,并进行体检、考察。
四、成绩有效期
本次公开招聘辅警考试成绩保留1年,自发布笔试成绩公告之日起,成绩有效期内如有岗位空缺,可在已通过笔试、体能测评、面试人员中,按综合成绩由高到低的顺序确定人选,按照体检、考察、公示等规定程序对空缺岗位进行补充。
五、薪酬待遇
此次招聘辅警薪酬待遇按照武汉市公安局硚口区分局辅警对应岗位标准执行,按规定享受“五险一金”。
六、特别提醒
(一)本次招聘资格审查、笔试、体能测评、面试、体检、考察等信息均在派遣公司公众号发布,请应聘人员保持通讯畅通,并及时关注相关信息。
(二)对不按规定时间或地点参加招聘各环节的,视为自动放弃应聘资格。招聘过程中和成绩有效期内,如因24小时内无法联系到递补人员的,视为递补人员自动放弃。
(三)笔试准考证和身份证是应聘人员参加招聘各环节需要出示的重要凭证,请妥善保管。
(四)资格审查贯穿于招聘工作全过程,在任何环节发现应聘人员资格条件不符合招聘公告要求或者弄虚作假的,取消聘用资格。
(五)本次招聘不指定考试辅导用书,不举办也不委托任何机构或者个人举办考试辅导培训班,请广大应聘人员提高警惕,切勿上当受骗。
咨询电话:13554695621刘经理(湖北华夏创业管理顾问有限公司)、13607105950刘经理(武汉杜贝特人力资源有限公司)
监督电话:027-85395001
请于工作日内拨打(上午09:00-11:30,下午14:30-17:30


微博
微信公众号
抖音
电话:177-6257-0852

